城鄉新聞 記者 姜嘉瑋/花蓮報導


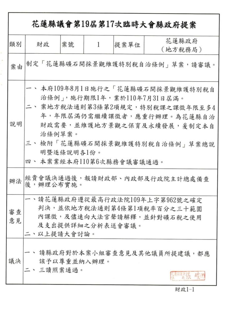
近日來傅崑萁、徐榛蔚、張逸華把選舉焦點放在礦石稅,更藉由媒體帶風向,稱縣府與業者官司,縣府勝訴的消息,藉此加重議員對礦石稅提出不同意見的不正當性,重點是「花蓮縣礦石開採景觀維護特別稅自治條例」早於第19屆第17次臨時大會經花蓮縣議會審議通過,並於去年10月22日函文花蓮縣政府,目前卡在財政部,迄今仍無法啟動徵收就是有問題,此問題並非花蓮縣議會之權責,請縣府不要為求勝選,栽贓抹黑議員。
之前花蓮縣議會曾請縣長來議會說明礦石稅的使用方式,縣長並未出席,而由蔡運煌副縣長簡報礦石稅近10億元都用在社會福利,經議會小組審查並向財政處確認後,確定礦石稅收全部是統支統用,雖然兩者說法前後不一,但議會基於監督的職責,必須明確地讓社會大眾了解礦石稅的編列都使用在那些預算上?但縣府始終不說清楚,不講明白。
再看看我們的大型活動、宗教補助活動、東大門和香榭大道的進口石板…等經費預算,可謂浮編無上限,這些都是民脂民膏,身為議員有責任提出質疑,但因為議員強力監督經費的合理分配與運用過程,透過議會議事廳公開透明的會議直播,讓民眾直接獲得縣政與監督「知的權利」,更激怒和得罪了掌權者,引發其極度不悅,以致府黨聯合在公開場合抹黑和謾罵有不同意見的議員,甚至於在審查宗教預算時,縣府更動員宗教團體前來花蓮縣議會對議員的審議施壓,原來縣府要的是乖乖聽從縣府的議員,議員只要不願意當縣府護航大隊,當權者就會想盡辦法讓他不當選,民主政治是用如此鄙劣的手段達成目的的嗎?花蓮縣政府只要提出合理的預算編列或是好的政策,相信花蓮全體議員都會支持的,也唯有經得起檢驗的政策,才是好政策。
傅崑萁、徐榛蔚輪流執政以來,過去的花蓮縣議會對縣府的預算均全力支持,從未刪減,連礦石稅也一年一年的課徵,結果呢?花蓮改變了甚麼?花蓮有進步嗎?鄉親的生活有變好嗎?所以「花蓮要改變;監督不能停,花蓮要進步;建設要加速」。

